Copyright @ 2010-2025 All rights reserved 珠海黑石电气统计代码
陕西启动2025-2026年机制电价竞价:竞价区间0.23~0.3545元/千瓦时
2025-11-12
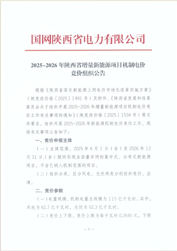
国网陕西省电力有限公司发布2025-2026年陕西省增量新能源项目机制电价竞价组织公告,机制电量总规模为115亿千瓦时。其中,风电为62.7亿千瓦时,光伏为52.3亿千瓦时。竞价上限为每千瓦时0.3545元,下限为每千瓦时0.23元。
竞价申报充足率为120%。
单个项目申报电量上限=装机容量×上年度同类型电源平均发电利用小时数×(1一平均厂用电率)×比例上限90%。其中,2024年度陕西省风电、光伏平均发电利用小时数分别为1799、1148小时,平均厂用电率分别为2.28%、1.32%。
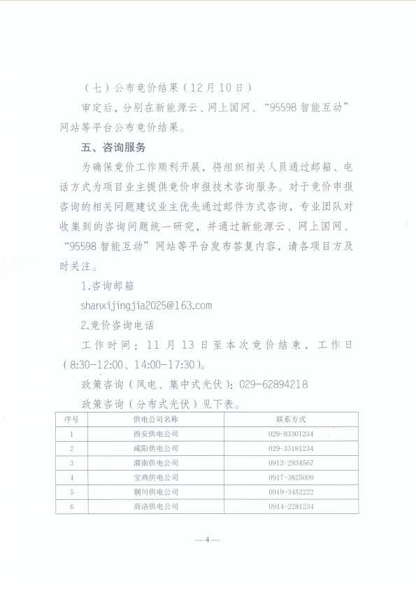
详情如下:








