Copyright @ 2010-2025 All rights reserved 珠海黑石电气统计代码
开拓海外风电市场:从“走出去”到“落下来”
随着我国风电产业发展壮大,风电技术进入全球先进行列,逐渐成为世界风电供业链中心,向更广阔的海外市场进发,已经成为中国风电整机商的重要发展战略之一。
2025年9月下旬,明阳智能意大利合作方建厂申请计划获得议会通过;远景能源在印度为其新年产1500支风电叶片工厂举行了奠基仪式;上海电气与阿曼签署的技术授权与本地化工厂设计协议进入实质性推进阶段。中国风电整机商在不到一周的时间内,以密集的本地化布局,掀起了新一轮出海浪潮。
但截至目前,走出去的中国整机商企业集中度仍比较高,而覆盖市场范围却比较大,随着各国风电市场本地化要求的提高,中国风电整机商的参与方式,正从单纯的整机出口,向整机出口与海外建厂、技术授权、多品牌销售等多个维度发展,由“走出去”到“落下来”,从短期获取个别项目订单,到长期深耕重点市场。
出口企业集中度高
截至2024年底,中国风电机组累计出口容量为20787.8MW,其中金风科技累计出口容量9790.9MW,远景能源累计出口容量6838.6MW,两者合计占全部机组累计出口容量的80%。
2024年,中国风电机组新增出口容量为5193.7MW。有5家整机商分别向23个国家出口了风电机组,其中,金风科技出口到15个国家,总容量2478.4MW;远景能源出口到8个国家,总容量2284.8MW;运达股份出口到4个国家,总容量为240MW;明阳智能和电气风电分别出口到2个国家,总容量分别为143.6MW和47MW。金风科技与远景能源,涉及我国2024年新增出口国家总数的87%,占新增出口容量的91.7%
可见,金风科技与远景能源在出口国家数量与容量上,占据我国整机商的绝大部分市场份额。并且由于新增出口容量比累计出口容量的占比有显著提升,说明出口企业的市场集中度在进一步提高。
六大热点市场拉动业绩
截至2024年底,我国风电机组累计出口六大洲共57个国家。其中累计出口量排名前十的国家分别为越南、澳大利亚、乌兹别克斯坦、哈萨克斯坦、南非、埃及、沙特阿拉伯、巴西、印度、美国。
2024年,中国整机商出口风电机组容量排名前五的国家市场分别为沙特阿拉伯、乌兹别克斯坦、巴西、埃及、哈萨克斯坦。此外,阿塞拜疆、韩国和印度尼西亚是2024年中国整机商新开辟成功的出口市场。
可以发现,2024年中国整机商新增出口量排名前五的出口市场,全部处于累计排名前十的队伍中,是不折不扣的国际热点市场。
在2024年我国出口沙特阿拉伯的风电机组,全部由远景能源供应;出口巴西的机组,全部由金风科技供应;出口乌兹别克斯坦和埃及的机组,分别由金风科技和远景能源供应;出口哈萨克斯坦的机组由金风科技、远景能源、运达股份供应。可见,沙特阿拉伯与巴西的企业集中度较高,只接纳了个别中国企业,与企业的努力更相关;哈萨克斯坦接纳企业较多,“中国”两字的作用更明显一些。
虽然对越南在2024年没有排在我国整机商出口量的前五位,但对其出口的企业仍然达到了4家之多,是接纳中国企业最多的市场。这是有传统的,在2023年也曾有3家中国整机商向越南出口了风电机组。
海外建厂夯实合作基础
随着一些国际市场提出设备本地化率要求,我国风电整机企业加快了海外建厂的步伐。而在海外建厂后,中国风电整机商对当地的整机出口的机组容量可能将有所减少,取而代之的是当地生产的产品。但以满足本地化要求的海外建厂,也将夯实风电全球化合作的基础。
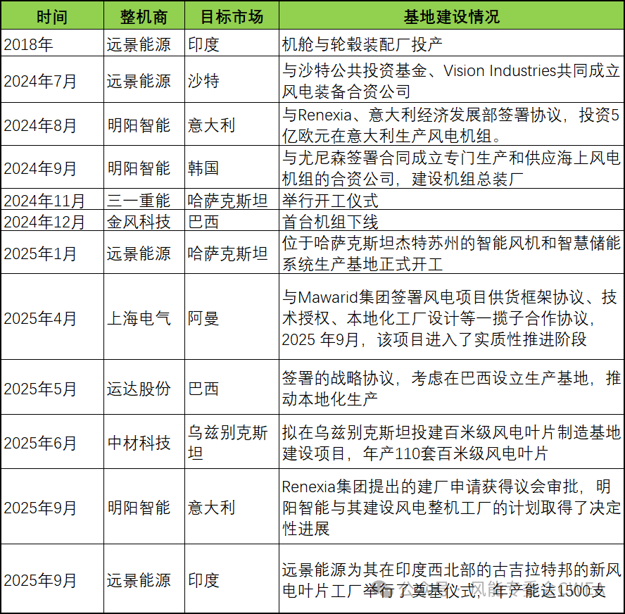
在热点市场巴西,2024年8月27日,金风科技巴西风电装备制造基地投运仪式成功举办,成为该公司在巴西首个属地供货的项目;当年12月6日,该工厂实现首台机组下线。2025年5月12日,运达股份董事长陈棋、总经理程晨光会晤了到访的巴西总统卢拉,双方就新能源全产业链合作展开深度对话。45天后,运达股份巴西可再生能源研发中心在巴伊亚州首府萨尔瓦多市揭幕,并与巴伊亚州政府正式签订新能源合作谅解备忘录,为双方在本土制造、能源项目开发等领域的深度协作奠定了基础。
哈萨克斯坦也同样有多家中国整机商计划布局当地产能。2024年11月,三一重能哈萨克斯坦风电装备制造基地举行开工仪式。三一重能表示,该公司致力于将哈萨克斯坦的风电智造工厂,打造为具有世界级示范效应的智能制造标杆工厂。2025年1月,远景能源位于哈萨克斯坦杰特苏州的智能风机和智慧储能系统生产基地正式开工,该基地设计年产能为250台风电机组和100套储能系统,成为远景扩展海外布局的重要一步。
表1 中国整机商海外生产基地建设情况

此外,远景能源已在印度建立了3GW产能的风电工厂。2025年9月24日,在古吉拉特邦远景能源为其风电叶片工厂举行了奠基仪式,这已是远景在印度的第三家制造工厂。远景能源还与沙特公共投资基金、Vision Industries共同宣布在沙特阿拉伯成立风电装备合资公司。
明阳智能与Renexia、意大利经济发展部签署协议,投资5亿欧元在意大利生产风电机组,并与尤尼森签署合同成立合资公司,生产海上风电机组。2025年9月24日,Renexia集团提出的建厂申请已获得区议会审批。该工厂将为Renexia的2.8GW海上风电项目提供明阳18.8MW漂浮式风电机组。
上海电气在阿曼,与Mawarid签署风电项目供货框架协议、技术授权、本地化工厂设计等一揽子合作协议,帮助阿曼建设本地产能。这座被阿曼定位为国家能源转型“基石”的Mawarid Turbines工厂,一期年产风机约1100MW,将生产上海电气授权的6.25MW和9.6MW两款风机。
2025年市场动作频繁
据公开信息,2025年的前7个月,2025年我国风电整机商在16个国家取得了市场成果。其中,中国整机商取得成果最多的是埃及、巴西、乌兹别克斯坦、越南、菲律宾,成果达到两个以上。此外,中国整机商还在意大利、印度、阿联酋、巴基斯坦、阿根廷、智利、沙特、阿曼、印度尼西亚、塞尔维亚、哈萨克斯坦取得了一定成就。
在埃及,主要的市场参与企业为金风科技和远景能源,成果为上述公司供货的三个项目(包括一个扩容项目)全容量并网。在巴西,也有两个中国整机商在推进产品出口方面取得了进展,包括金风科技和运达股份分别签署了供货协议。在乌兹别克斯坦,远景能源与三一重能分别在该国有所进展,其中远景能源供货的一个GW级风电场并网,三一重能则计划直接投资GW级的风电场。此外,电气风电在埃及,远景能源在菲律宾,都有较为频繁的动作。
在2025年前7个月,我国共有7家整机商在海外市场有所动作。金风科技在4个国家,远景能源在4个国家,三一重能在3个国家,电气风电在3个国家,运达股份在2个国家,明阳智能在2个国家,中车株洲所在1个国家取得了相应的成果。
表2 2025年1-7月中国整机商海外市场动作(不含海外基地建设)



