Copyright @ 2010-2025 All rights reserved 珠海黑石电气统计代码
全国各地2025年10月电网企业代理购电价格公布!
2025-09-30
全国各地2025年10月电网企业代理购电价格陆续公布。北极星电力市场网汇总了2025年3月-2025年10月各地电网企业代理购电价格,如下表所示:

以下为2025年10月各地电网企业代理购电价格表,顺序依次为:江苏、安徽、广东、山东、山西、北京、河北、冀北、浙江、上海、重庆、四川、黑龙江、辽宁、内蒙古东部、江西、湖北、湖南、青海、宁夏、陕西、天津、甘肃、新疆、广西、海南、云南、深圳、福建。(河南、吉林、蒙西、贵州暂未公布)
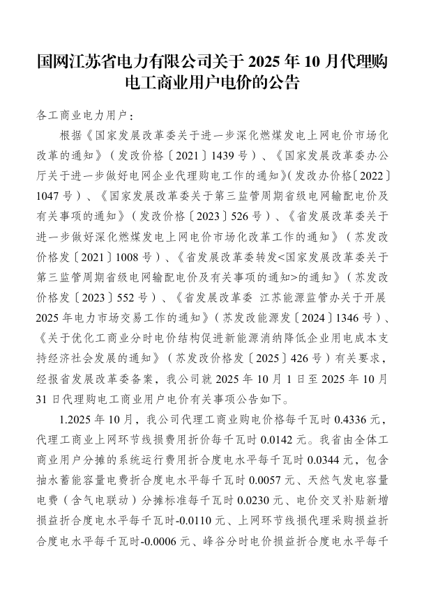
江苏




安徽


广东






山东

山西



